jueves, 19 de mayo de 2011

Demostraciones finales

Implementacion





Aqui puedes descargar la documentación de mi proyecto.

Gracias!

lunes, 16 de mayo de 2011

Presentación final -Clase-

ProyectoFINAL

domingo, 15 de mayo de 2011

Implementación de interfaces gráficas -Taller-

Códigos documentados que implementan pantallas gráficas (5 puntos) con la funcionalidad correcta de los componentes ya incorporada (5 puntos)



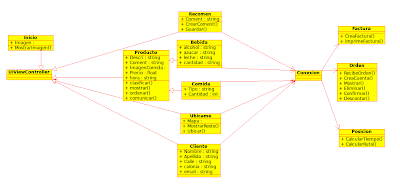
Para realizar una aplicación para iOS se utiliza (regularmente) el patrón de diseño MVC
El cual separa los datos de una aplicación, la interfaz y la lógica en tres componentes.
Tambien es utilizado para aplicaciones en la WEB u otro tipo



  • Modelo: Es la representación específica de la información con la cual opera el sistema.
  • Vista: Presenta la interfaz gráfica
  • Controlador: responde a los eventos.



Se puede encontrar de muchas maneras en este caso, el controlador y la vista van de la mano para conectarse con el modelo que viene siendo la lógica.


En resumen, cada capa se encarga de una tarea determinada, por lo que es mas facil identificar los códigos y encontrar errores por ejemplo si tenemos algún error no afecte a la lógica del sistema solo a la interfaz, o viceversa.


Capas de aplicación en imagenes:




Para esta entrada, presentaré los códigos de Menu y de Sucursales.
Para realizar la interfaz gráfica se utiliza la aplicación de interface builder, incluida en el SDK de desarrolladores de iOS, en esta aplicación se seleccionan los controladores que queremos y acomodarlos, existe tambien de manera de hacerlo como código, en mi proyecto las vistas que eran estáticas las realicé en interface builder y en código las que se iban a ir modificando.


Menu
Menu se divide en 2 subniveles, una que controla la tabla que aparece al principio y la otra que controla la pantalla de información, aparte de otro view que controla la celda de cada tabla ya que lo modifiqué para que apareciera imagenes.


En este caso RootViewController es el controlador de la raiz de Menu, el codigo esta comentado sobre las funciones que se generaron al seleccionar las clases correspondientes y el interface builder.


En interface builder seleccionamos que el RootViewController.xib este dirigido a el tab bar de Menu, luego de hacer esto arrastramos los controladores y hacemos las conexiones correspondientes.

Después lo que realicé es configurar aun mas la celda para poder ver información en ella, para eso hice otra clase que se dedicara unicamente a las celdas.

Solamente se declaran los IBOutlet y los conecto en interface builder para poderlos utlizar y en la funcion donde cambia de modo de ver la celda los utilizo para crear un objeto con ese tamaño y cambie segun la llave del objeto para luego que abra el .xib de la celda que lo realicé en interface builder.


Y asi tenemos una vista como esta:

Luego para tener la información mas detallada al momento de seleccionar una de la celda realicé otro view controller.
Después, hice la interfaz en el builder arrastrando lo que necesito y luego conectar a la clase el cual contiene las características.


Tenemos una vista como esta:

Mapa
Para realizar la vista del Mapa utilicé IBActions para que al momento de que el usuario tocara, lo ubicara y muestre las sucursales disponibles, es importante decir que es necesario poner una clase Pin que hace uso de un patrón Builder para poder realizar las MKAnnotation.
// ACTUALIZAR CODIGO LUN 23 DE MAYO

En este código podemos ver las dos acciones que realiza los botones de Mapa.
Tenemos esta vista:

Ahora les anexo un video en donde pueden ver la implementación de la interfaz gráfica correctamente:

Diseño de interfaces gráficas -Clase-

Dibujos de diseños de pantallas que identifican los componentes utilizados, su posicionamiento y función

Componentes, posición, función:

La herramienta a utilizar fué interface Builder

Interface Builder

Mi aplicación esta hecha como una Tab Bar, la cual controla los diferentes xib cuyos archivos contienen los componentes utilizados de cada uno, en este caso en la Tab Bar le agregué 5 botones que tienen imagenes según el tema correspondiente, esas imagenes las descargué de aqui.

Para la interfaz principal.

  • UILabels para poner los textos de la información.
  • UIButton para poner por medio de un IBAction un botón para llamar desde el iPhone, en mi caso no funciona en el simulador.


Para la interfaz menu.

  • UINavigation para poder hacer que la aplicación se desplace entre diferentes secciones (es la barrita azul de arriba).
  • UITableView que es el que muestra toda la información extraída del plist cuyo contenido es la base de datos del restaurant.
  • UITableViewCell es el que se dedica a poner otros componentes en la celda de menu, en este caso una imagen, nombre y precio.
  • UIImageView esta contenido a un lado de la UITableViewCell, aparte cuando seleccionas una de estas celdas, esta misma imagen se muestra en la pantalla de descripción de la comida.
  • UILabels contienen los nombres, precios y horas en las UITableViewCell y el View de descripción.
  • UIPickerView es el que contiene la cantidad que deseas de producto.
  • UITextView es el que contiene la descripción de la comida, tambien los lee de un plist.
  • UIButton para comprar una comida.


Para interfaz cupones.

  • UIImageView para mostrar los QRcodes, que se generaron en esta pagina.
  • UILabels en medio de las imagenes con instrucciones.


Para sucursales.

  • UINavigationBar para poner los dos botones sucursales y ubicación
  • Bar Button Item para poner los dos botones de Ubicación y Sucursales, ubicación como su nombre lo indica te localiza en tu posición actual, y en sucursales te muestra por medio de MKAnnotation las coordenadas donde se encuentra una sucursales. 


Dibujos:








    miércoles, 4 de mayo de 2011

    Sistemas distribuidos

    Clase; 5 puntos
    Texto con diagramas que explica la operación
     (incorporada o potencial) del software de manera distribuida




    ¿Que son sistemas distribuidos?
    Son sistemas en los que elementos de hardware y software localizados en ordenadores en red, se transmiten y organizan sus operaciones, para así intercambiar mensajes, tambien podemos decir que es una recopilación de computadoras independientes ligados por una red y soportados por aplicaciones que producen que esta recolección se ejecute como un servicio integrado.




    ¿Que características lo identifican?
    • Tolerancia a datos: ante un fallo el resto del sistema continua con sus operaciones.
    • Transparencia: es cuando se oculta al usuario y al programador, separando los factores del sistema, por lo tanto este se observa como un todo, no como un conjunto de factores independientes.
    • Concurrencia: cuando hay varios procesos (Programas que se ejecuta en una maquina) ejecutandose concurrentemente.
    • Escalabilidad: operan de manera correcta y eficiente a diferentes escalas, esto quiere decir que puede tener en su estado mas pequeño dos estaciones conectados a un servidor de ficheros, uno adentro de una red de area local, podria tener cientos de estaciones y varios servidores.


    ¿Por qué sistemas distribuidos?
    • Funcionales: los ordenadores tienen diferentes funciones u ocupaciones.
    • Distribución del trabajo: los ordenadores se dividen las funciones.
    • Económicos: es más barato.
    • Físicos: en cualquier lugar del mundo.


    En mi proyecto como un sistema distribuido...


    Cliente-Servidor.
    En mi proyecto se pudiera realizar un sistema distribuido cliente-servidor en donde el cliente seria el dispositivo y se solicita un servicio, luego, una maquina seria el servidor.


    El cliente pide el menu con precios actualizados, y un servidor se los proporciona, al igual que si el cliente desea encargar la un platillo, que se conecte a un servidor a donde esta el restaurante y que este muestre los platillos en una lista, existen diferentes categorias de servidores, para mi proyecto se implementaria servidor de bases de datos para poder acceder al menu.


    Tambien, se puede realizar cliente-servidor suponiendo que en la aplicación ya se tiene los datos pre-cargados (sobretodo si, para utilizar una función en el SDK que tiene para hacer una llamada a cierto numero, por si no tiene internet), luego este se conecte a un servidor que haga diferentes funciones, luego reciba una respuesta.


    Un diagrama UML implementando esto seria:


    Se utilizará asyncsocket que viene implmentado en el iPhone para poder realizar dichas operaciones.


    Bibliografia
    Introducción SD
    Otra intruducción SD